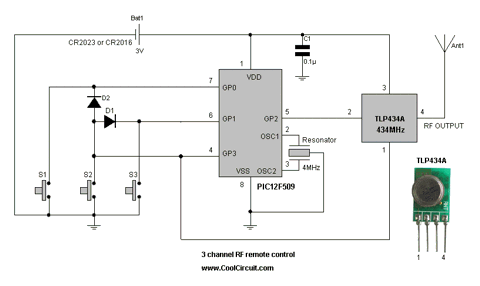
This is a 3 channel RF remote control project.The transmitter powered by 3V .This remote control I use PIC12F509 from Microchip which is a 8-pin single-chip microcontroller designed for low pin count applications with 1 K words flash memory and 41Byte SRAM and some special features such Power-saving Sleep mode,Wake-up from Sleep on pin change.
source :coolcircuit.com


0 komentar:
Posting Komentar